
Over ons
Uw belasting, onze aandacht
Wat doet Cocensus?
Cocensus is een samenwerkingsverband van 14 gemeenten. Wij zorgen in deze gemeenten dat iedereen een aanslag gemeentelijke belastingen ontvangt en betaalt. Ook bepalen wij de WOZ-waarde. De gemeentelijke belastingtaken voeren wij zelfstandig uit, maar de gemeenten zijn wel zelf verantwoordelijk voor de hoogte van de tarieven en de verordeningen waar de gemeentelijke belastingen op gebaseerd zijn.
Missie
Voor de deelnemende gemeenten is Cocensus dé partner in belastingzaken. Cocensus zet zich volledig in voor het uitvoeren van alle taken van het belastingproces voor de veertien aangesloten gemeenten. Dat gebeurt met grote zorgvuldigheid en met oog voor de belangen en privacy van inwoners.
Onze aanpak kenmerkt zich door een professionele houding, die gericht is op het waarderen, heffen en invorderen van gemeentelijke belastingen. Een belangrijk onderdeel daarvan is het verbeteren en optimaliseren van de digitalisering van het belastingproces. Daarbij willen wij de inwoners zoveel mogelijk van dienst zijn. Vanuit het samenwerkingsverband met gemeenten is Cocensus toonaangevend en biedt een kwalitatief hoogwaardige dienstverlening. Als moderne werkgever vindt Cocensus de balans tussen werk en privé belangrijk.
Visie
We richten ons op continue verbetering, stemmen af op de behoeften van de deelnemende gemeenten en zorgen daarmee voor kostenreductie en risicospreiding. Het uitgangspunt is de tevredenheid van onze partners én de inwoners.
Onze belangrijkste waarden zijn:
Klantgerichtheid: U staat centraal in alles wat we doen
Efficiëntie en effectiviteit: We streven naar optimale processen
Kwaliteit: Hoogwaardige service is onze standaard
Innovatie: Voortdurende verbetering drijft ons
Integriteit: Eerlijkheid en transparantie in elke handeling
Het bestuur van Cocensus bestaat uit:
Gemeente | Naam bestuurslid | Functie |
Gemeente Alkmaar | Christian Schouten | Voorzitter |
Gemeente Bergen-NH | Marco Wiesehahn | |
Gemeente Beverwijk | Niek Wijmenga | |
Gemeente Castricum | Roel Beems | Vice-voorzitter |
Gemeente Den Helder | Peter van Diepen | |
Gemeente Dijk & Waard | Fred Ruiten | |
Gemeente Haarlem | Floor Roduner | |
Gemeente Haarlemmermeer | Beryl van Straten | |
Gemeente Heiloo | Rob Opdam | |
Gemeente Hillegom | Anne de Jong | |
Gemeente Landsmeer | Bas ten Have | |
Gemeente Oostzaan | Martin Wörsdörfer | |
Gemeente Uitgeest | Judie Kloosterman | |
Gemeente Wormerland | Jeroen Schalkwijk |
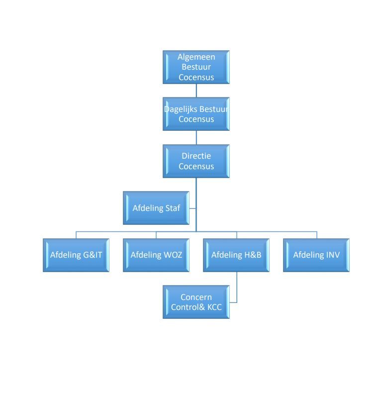
Organisatiestructuur Cocensus
De organisatie van Cocensus bestaat uit het Algemeen Bestuur, het Dagelijks Bestuur, de Directie en de afdelingen Staf, Gegevens en IT, WOZ, Invordering, Heffingen en Bezwaar, Concern Control en het Klantcontactcentrum (KCC).
Het Algemeen Bestuur
Aan het hoofd van Cocensus staat het Algemeen Bestuur. Het Algemeen Bestuur bestaat uit een lid per deelnemende gemeente. Elk van de vertegenwoordigende organen van de deelnemers wijst uit zijn midden een lid aan die hem in het Algemeen Bestuur vertegenwoordigt, alsmede een plaatsvervangend lid. Het Algemeen Bestuur vergadert jaarlijks tenminste tweemaal.Het Dagelijks Bestuur
Het Dagelijks Bestuur bestaat uit de voorzitter en vier overige leden. De leden worden aangewezen door en uit het algemeen bestuur. Het Dagelijks Bestuur vergadert zo vaak als de voorzitter of een lid van het Dagelijks Bestuur daarom verzoekt.Directie en Staf
De directie en Staf bestaat uit de directeur, de adjunct directeur, de medewerkers van het Bestuurssecretariaat, Communicatie, Managementassistenten, Personeel & Organisatie. De directie geeft sturing aan de afdelingsmanagers van de afdelingen: Gegevens & IT, WOZ, Invordering, Heffingen & Bezwaar, Concern Control en het Klantcontactcentrum (KCC).
Organogram Cocensus
U kunt hier het organogram van Cocensus bekijken.